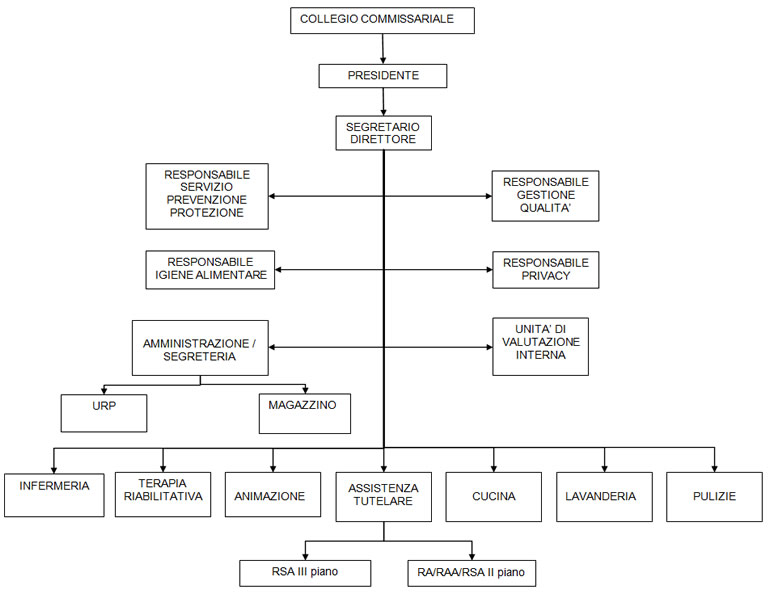
ORGANIZZAZIONE DELLA STRUTTURA
La struttura organizzativa è la seguente

L’Ente è amministrato da un Collegio Commissariale composto da cinque membri, compreso il Presidente, nominati dal Sindaco del Comune di Piasco. Questi restano in carica quanto il Consiglio Comunale e sino alla nomina del nuovo Collegio Commissariale.
Le professionalità presenti nella struttura sono costituite da:
- Assistenza Sanitaria, assicurata dai medici di medicina generale convenzionati con l’ASL;
- Assistenza Infermieristica, assicurata da infermieri con attestato di qualifica professionale in regime di libera professione;
- Assistenza Tutelare, assicurata da operatori socio-sanitari, con attestato di qualifica professionale, in parte dipendenti dell’ente e in parte dipendenti della cooperativa a cui è stato assegnato l’appalto del servizio;
- Fisioterapia, assicurata un fisioterapista con attestato di qualifica professionale con rapporto di collaborazione;
- Animazione, assicurata da uno psicologo con la collaborazione degli operatori.